月1日0—24时 ,全国报告新增本土确诊病例53例,均位于内蒙古呼伦贝尔市,无新增死亡病例。 具体信息如下:新增确诊病例总体情况全国31个省(自治区 、直辖市)和新疆生产建设兵团报告新增确诊病例73例 ,其中境外输入病例20例,本土病例53例 。

月8日0—24时,31省区市新增本土确诊43例,分布在河北、黑龙江、四川 、辽宁、甘肃、江西、河南 、云南8个省份 ,具体如下:河北:共12例,其中辛集市11例,石家庄市1例。黑龙江:共8例 ,其中黑河市7例、哈尔滨市1例。四川:共7例,均在成都市 。辽宁:共5例,均在大连市。
月14日0—24时 ,31个省(自治区、直辖市)和新疆生产建设兵团报告新增确诊病例80例,其中本土确诊病例40例,具体分布如下:本土确诊病例分布 辽宁:29例(葫芦岛市28例 、沈阳市1例) ,含1例由无症状感染者转为确诊病例。江苏:8例,均在苏州市。广东:2例,均在深圳市 。广西:1例 ,在百色市。
月30日0—24时,31个省(自治区、直辖市)和新疆生产建设兵团报告新增新冠肺炎本土确诊病例166例,其中陕西165例,山西1例 ,具体情况如下:陕西疫情情况整体数据:陕西新增本土确诊病例165例,是当日全国新增本土确诊病例的主要来源。其中西安市161例、咸阳市2例 、延安市2例 。
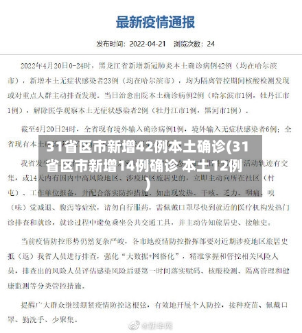
〖壹〗、月20日0—24时,31省区市新增本土确诊病例57例 ,其中陕西43例(西安市42例、咸阳市1例),浙江8例(均在绍兴市),广东6例(均在东莞市)。 具体分布及详情如下:陕西新增本土确诊43例分布地区:西安市42例 、咸阳市1例。病例情况:含8例由无症状感染者转为确诊病例 。数据来源:国家卫生健康委员会官方网站。
〖贰〗、月20日0 - 24时 ,陕西新增报告本土确诊病例43例(西安市42例、咸阳市1例),其中有8例确诊病例是由无症状感染者转为确诊病例。以下是具体情况:本土确诊病例分布及发现方式西安市:共42例 。
〖叁〗 、月8日0—24时,31省区市新增本土确诊43例 ,分布在河北、黑龙江、四川、辽宁 、甘肃、江西、河南 、云南8个省份,具体如下:河北:共12例,其中辛集市11例 ,石家庄市1例。黑龙江:共8例,其中黑河市7例、哈尔滨市1例。四川:共7例,均在成都市 。辽宁:共5例,均在大连市。
〖肆〗、时至12月18日 ,31省市区市新增本土确诊44例( 浙江31例 ,陕西10例, 广东3例 )本土无症状4例 , (陕西3例 ,上海1例 )。主要分布在了超市,商店 ,旅店,小区里面,娱乐场所 ,酒吧。以上这6个地方是这些病例曾经出现过的地方 。
〖伍〗 、月13日0—24时,全国报告新增确诊病例66例,其中境外输入36例 ,本土30例;新增无症状感染者19例,其中境外输入18例,本土1例(湖南);无新增死亡及疑似病例。

月9日0—24时全国新增38例境外输入病例,四川省无新增确诊病例。 以下为详细情况:全国疫情情况新增确诊病例:4月9日0—24时 ,31个省(自治区、直辖市)和新疆生产建设兵团报告新增确诊病例42例 。境外输入:38例。本土病例:4例,其中广东3例,黑龙江1例。新增死亡病例:1例 ,为湖北病例 。
截至7月21日24时,国家卫生健康委员会官方网站通报新增确诊病例50例,其中本土病例12例 ,境外输入病例38例。具体数据及分析如下:新增确诊病例分布 境外输入病例:共38例,主要来源地为云南(21例)、广东(7例) 、四川(5例)、上海(2例)、陕西(2例) 、湖南(1例)。
全国疫情情况新增病例:4月9日0—24时,31个省(自治区、直辖市)和新疆生产建设兵团报告新增确诊病例42例 ,其中38例为境外输入病例,4例为本土病例(广东3例,黑龙江1例);新增死亡病例1例(湖北1例);新增疑似病例3例 ,均为境外输入病例(内蒙古2例,上海1例) 。
月10日0—24时,国家卫健委通报全国新增确诊病例25例,其中本土病例1例(福建莆田市) ,境外输入病例24例。