山东以县域为单位进行新冠肺炎风险等级评估调整 ,全省137个县(市、区)均为低风险区。

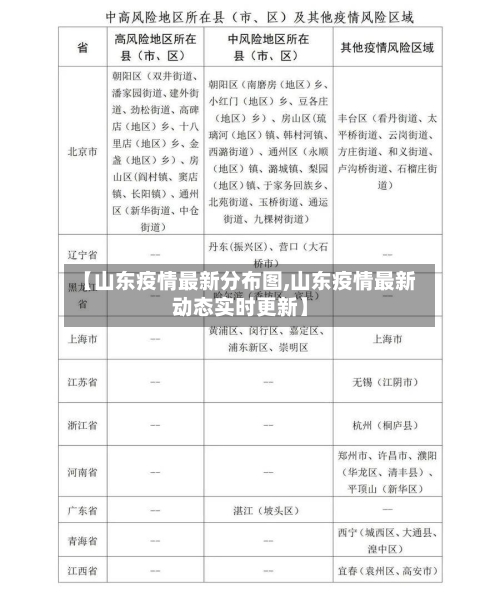
高风险地区调整为低风险地区莱西市第七中学(龙口东路25号):此前因疫情防控需要被划定为高风险地区,经过一段时间的防控措施实施和疫情形势变化,经评估后风险等级降低 。莱西市龙口东路18号安居小区:同样作为高风险地区,在满足相关风险等级调整条件后 ,从高风险地区调整为低风险地区。

风险等级未调整:根据2022年2月24日10:30更新的信息,青岛市因疫情涉及病例活动轨迹清晰 、风险排查管控到位,总体风险较低 ,未发生社区传播风险,因此暂不调整疫情防控风险等级,全市仍为低风险地区。(可通过扫描图片二维码或进入本地宝、全国疫情风险等级查询系统 ,定位至山东省青岛市,实时获取最新信息。
截止2022年10月7日,通过查询相关资料显示 ,山东省烟台市龙口市疫情风险等级是常态化防控区域 。烟台,山东省辖地级市,山东半岛的中心城市之环渤海地区重要的港口城市、国家历史文化名城。
山东本轮疫情由奥密克戎变异株引发 ,存在6个传播链条,已隐匿传播一段时间,昨日新增本土病例175例,其中青岛150例。 具体传播情况如下:传播链条数量与分布:本次疫情共有6个传播链条 。其中 ,青岛市疫情存在3个不同的传播链;威海文登区、淄博周村区 、德州禹城市各有1个传播链条。
022年4月25日9:00,烟台举行第十六场疫情防控新闻发布会,通报疫情防控最新进展情况。根据烟台官方人员相关问题解随着疫情发展 ,近两天烟台市确诊病例和无症状感染者数量呈现快速增长的趋势 。具体有以下几个方面的原因:一是响应及时,管控及时,检测及时。
从传播链来看 ,疫情已经在学校内隐匿传播了一段时间,需要加快做核酸检测筛查以感染病例,对感染者需尽快做好防护措施。莱西七中学生感染的具体情况 。3月4日 ,当地人民医院发热门诊接诊了三名来自于莱西七中的学生,经过核酸检测都为阳性。
后来在有关人员的调查后发现,病毒在学校的传播时间也挺久的。总结除了对相关人群进行了隔离之外 ,还有很多群众都进行了核酸检测 。因为在核酸检测的过程当中,可以看一下大家到底有没有感染上病毒。而且在这个过程当中,也可以起到更好的预防作用。这件事情也希望能够引起更多学校,以及社会人士的关注。
我国面临多地同时段发生以奥密克戎为主的疫情防控局面:奥密克戎变异株具有传播速度快、传染性强、传播隐匿等特点 ,这使得疫情防控难度大大增加 。我国地域广阔 、人口众多,人员流动频繁,一旦出现疫情 ,很容易在短时间内扩散到多个地区。
〖壹〗、近来青岛莱西市,滨州市,淄博市 ,德州禹城市,威海市为高风险地区。疫情的高中低风险地区划分标准是依据一个街道或者乡镇14天内是否有新冠确诊病例、有多少病例,来进行划分高中低这三个风险等级 ,且具体的划分标准还需要按照新冠肺炎疫情转变进行适时调整 。大家比较好要依据自己所住区域的疫情时势,更改自己的行程,以减少新冠肺炎疾病的传播。
〖贰〗 、广东省、广西壮族自治区、贵州省 、重庆市、山东省、云南省以及海南省曾是我国狂犬病的高发区域。 近年来 ,这些地区的狂犬病发病率都有显著下降 。 东北三省的黑龙江省 、吉林省和辽宁省,以及西部的新疆维吾尔自治区、西藏自治区和青海省等传统低发区域。
〖叁〗、传统的重点疫区广东、广西 、贵州、重庆、山东 、云南和海南,近年发病率都有较大幅度的下降。而传统的低发区,如东北三省的黑龙江、吉林和辽宁 ,西部的新疆、西藏 、青海,最近3年或3年以上一直连续保持发病率为0,已有条件在中国第一批摘掉狂犬病疫区的帽子 。
