〖壹〗、据我的了解,我记得这次内蒙古新增疫情的感染源就是在内蒙古。这次疫情令人担忧的是 ,出现了多链多点的分发情况 。这次疫情从旅行团传播链开始,情况变得越来越复杂。随着密切调查,探亲链和麻将棋牌链出现了。虽然没有扬州棋链那么冒险 ,但还是要加强警惕,减少封闭场所的聚集 。

〖贰〗 、内蒙古新增了53例本土确诊病例。在全国新增80例本土确诊病例的时候,内蒙古地区就占了53例。上海地区占了5例 ,东北的黑龙江地区占了10例 。从某种程度上来说,全国现存的确诊病例主要是内蒙古的确诊病例,这也意味着内蒙古地区需要尽快消除相关确诊病例 ,同时也需要进一步执行严格的疫情防控措施。

〖叁〗、在短短一天之内,内蒙古就新增了53例本土确诊的情况,这些病例都在内蒙古的呼伦贝尔市。与此同时,广西也出现了8例确诊病人 ,上海地区出现了三例确诊病人,黑龙江地区出现10确诊病人 。之所以会出现大面积的确诊情况,主要是因为冬天已经来临了 ,冬天是新冠肺炎传染的高发期。

〖肆〗、截止到12月1日24时,内蒙古新增本土确诊病例53例,均在呼伦贝尔市满洲里地区。12月2日八时 ,满洲里市开展第五轮全员核酸检测。
〖伍〗 、内蒙古出现了53例本土确诊的情况 。在内蒙古地区出现确诊病人之后,确诊病人的数量在进一步增加。在短短数天之内,内蒙古地区已经出现了53例本土确诊的病人 ,其中有两个属于无症状感染者。因为冬季已经来临了,新冠肺炎会以更快的速度传播 。在出现了确诊情况之后,内蒙古地区已经执行了严格的疫情防控措施。
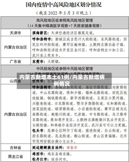
〖壹〗、月3日0—24时 ,全国新增确诊病例90例,其中本土病例75例,境外输入病例15例。具体分布如下:本土确诊病例分布:内蒙古:61例(均在呼伦贝尔市),含3例由无症状感染者转为确诊病例 。黑龙江:5例(均在哈尔滨市)。河北:4例(均在石家庄市)。云南:4例(均在德宏傣族景颇族自治州) 。广东:1例(在广州市)。
〖贰〗、国家卫健委通报 ,我国内地日增本土感染者连续3天破千例,福建 、青海日增本土感染人数四连升。广州此轮疫情涉及工厂、学校,防控难度大;郑州疫情传播势头已得到有效遏制 。河南力争月底前实现社会面清零;呼和浩特明确月底清零目标 ,并组织高校学生有序返乡;福州全面暂停堂食、倡导居家办公以推动清零。
〖叁〗 、月26日0—24时,31个省(自治区、直辖市)和新疆生产建设兵团报告新增确诊病例61例,其中境外输入病例4例 ,本土病例57例。具体分布如下:境外输入病例:共4例,分布为内蒙古2例,福建1例 ,四川1例。本土病例:共57例,分布为新疆41例,辽宁14例 ,吉林2例 。其他相关数据如下:新增治愈出院病例:10例。
〖肆〗、月2日0—24时,31个省(自治区、直辖市)和新疆生产建设兵团报告新增确诊病例39例,其中本土病例21例,境外输入病例18例。 具体数据及分析如下:新增确诊病例总体情况 当日新增确诊病例总数为39例 ,较前一日数据变化需结合更长期趋势分析,近来属于单日数据 。

中国31个省份新增的75例本土病例涉及河北 、黑龙江、吉林、广东和云南等5个省份。河北省:是此次疫情的重灾区之一,新增病例数量较多。为控制疫情 ,河北省政府已采取加强社区管理 、人员排查、医疗救治等措施 。黑龙江省:也出现了本土病例,面临疫情防控的挑战。当地政府正加强人员排查、场所消毒和宣传教育等工作。
云南出现了四例感染病例,并且之私利感染病例都分布在德宏傣族景颇族自治区 。河北也发现了四例感染病例 ,并且这四例感染病例全部分布在石家庄市。内蒙古出现了61例感染病例,这个感染病例是非常多的。据数据调查显示,中国31省份共出现了75例新冠病毒感染病例 。
中国31个省份新增75例本土病例 ,涉及河北等5个省份。近期,中国疫情防控形势依然严峻,各地相继出现本土病例。据统计 ,全国31个省份在最近一段时间内新增了75例本土病例,涉及河北 、黑龙江、吉林、广东和云南等5个省份。