浩特网
  • 首页
  • 东北美食
  • 北方资讯
  • 游牧文化
  • 购房知识
首页 5979525 第5页发布的文章
  • 丰台新增1例境外输入/丰台新增1例在哪

    丰台新增1例境外输入/丰台新增1例在哪

    购房知识 •2026-04-15

    北京丰台区人员非必要不出京(最新出京规定公布) 北京丰台区人员非必要不出京,看丹街道、新村街道人员原则上禁止出京,确需出京须持“健康宝”绿码和48小时内核酸检测阴性证明。具体规定及背景信息如下:背景情...

    丰台新增1例境外输入
  • 能源费用
回落后 交易员下调对欧洲央行加息的押注

    能源费用 回落后 交易员下调对欧洲央行加息的押注

    游牧文化 •2026-04-15

      交易员大幅削减对欧洲央行和英国央行加息的押注,因为在有迹象显示美国和伊朗可能重启谈判后石油和天然气价格下挫。   互换市场预计欧洲央行年内将加息56个基点,低于周一预计的68个基点和一周前预计的8...

  • 巴西国家石油公司对巴西深水项目做出最终投资决定,并选定SBM Offshore承建FPSO

    巴西国家石油公司对巴西深水项目做出最终投资决定,并选定SBM Offshore承建FPSO

    游牧文化 •2026-04-15

      巴西国家石油公司已对塞尔希培-阿拉戈斯盆地的SEAP I项目做出最终投资决定,推进巴西新的油气前沿区域——塞尔希培深水项目的开发。   此次批准是在2025年12月SEAP II模块获批之后做出的...

  • 美伊寻求安排新一轮和谈 德黑兰考虑暂停其霍尔木兹航运

    美伊寻求安排新一轮和谈 德黑兰考虑暂停其霍尔木兹航运

    购房知识 •2026-04-15

      美国和伊朗正寻求在未来几天安排第二轮和谈,同时德黑兰正考虑暂停通过霍尔木兹海峡的航运,以为潜在谈判铺路。   知情人士称,目标是在4月7日宣布的停火协议于下周到期前举行进一步会谈。其中一个提议是...

  • 关于成免费crm特色表情的信息

    关于成免费crm特色表情的信息

    购房知识 •2026-04-15

    CRM与SCRM:联系与区别 〖壹〗、CRM与SCRM的区别技术平台和工具的不同CRM系统通常基于企业内部IT架构,使用专业软件(如Salesforce、HubSpot)进行客户数据管理、销售自动化及...

    成免费crm特色表情
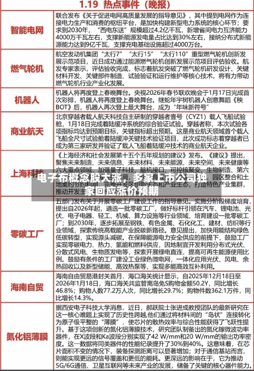
  • 电子布概念股大涨,多家上市公司独家回应涨价预期

    电子布概念股大涨,多家上市公司独家回应涨价预期

    购房知识 •2026-04-15

    4月14日,电子布概念股再度走强。数据显示,截至4月14日收盘,中材科技股价报51.7元/股,收盘涨幅为3.11%,本周累计涨幅达13.43%,月内累计涨幅达31.65%;中国巨石股价报32.47元/...

  • “丑闻连环爆,美国国会濒临崩溃边缘”

    “丑闻连环爆,美国国会濒临崩溃边缘”

    购房知识 •2026-04-15

      ► 文 观察者网 王一   美国国会多年来丑闻持续不断,却因为内部政治复杂一直没有得到整肃。近日,随着多名议员深陷性侵、腐败和道德违规指控,美国Axios新闻网4月14日直言,“国会陷入道德危机,...

  • 31省份新增确诊28例(31省份新增确诊25例 其中本土1例)

    31省份新增确诊28例(31省份新增确诊25例 其中本土1例)

    游牧文化 •2026-04-15

    国家卫健委:26日新增确诊1254例,本土1217例 〖壹〗、月26日0—24时,31个省(自治区、直辖市)和新疆生产建设兵团报告新增确诊病例1254例,其中本土病例1217例,境外输入病例37例。〖...

    31省份新增确诊28例
  • 北京疫情最新消息情况/北京疫情最新消息情况

    北京疫情最新消息情况/北京疫情最新消息情况

    购房知识 •2026-04-15

    北京新增2个中风险地区 另有2例确诊病例终审时间计入11月11日数据统计(实际检测时间为11月10日23时45分,终审时间为11月11日0时6分)。截至11月11日,北京市共有中风险地区3个:昌平区北...

    北京疫情最新消息情况
  • CoreMarine与Jumbo Offshore合作开展阿根廷FLNG安装与连接项目

    CoreMarine与Jumbo Offshore合作开展阿根廷FLNG安装与连接项目

    北方资讯 •2026-04-15

      CoreMarine与Jumbo Offshore宣布获得一份重要合同,将在阿根廷圣马蒂亚斯湾执行“软刚臂系泊系统”的运输与安装,以及Hilli Episeyo FLNG和MKII FLNG两艘浮...

  • 首页
  • 上一页
  • 1
  • 2
  • 3
  • 4
  • 5
  • 6
  • 7
  • 8
  • 9
  • 10
  • 下一页
  • 尾页

最近发表

  • 365DAYS第二部免费观看/365days免费观看完整版
  • 油价飙升,韩国3月进口费用 环比涨16.1%,创28年最大涨幅
  • 美国警告将动用二级制裁打击支持伊朗的外国金融机构
  • 樱狼之恋/樱狼之恋婚后番外
  • 贝森特预计今年美国经济增速仍有望超过3-3.5%
  • 存储行业前沿技术受关注 相关企业加速布局
  • 【山东疫情最新分布图,山东疫情最新动态实时更新】
  • A股134家生物医药公司已披露年报 去年研发投入合计超604亿元
  • 特朗普重申伊朗不能拥有核武器
  • 詹姆斯罗德里格斯/詹姆斯罗德里格斯世界杯进球

热门文章

  • 一季度进出口总值首破11万亿元!增长动力从何而来?2026-04-14
  • CINNO Research发布4月电视面板行情:需求降温叠加供给高位 多尺寸面板费用 趋稳2026-04-14
  • 江特电机(002176.SZ):与中科紫东等签署战略合作协议2026-04-14
  • 生活心酸又无奈的句子/生活心酸又无奈的句子伤心语录2026-04-14
  • 【深圳市交通违章,交通违章查询深圳】2026-04-14
  • 方正电机(002196.SZ):2025年净利润2100.97万元2026-04-14
  • 【广州新增25例本土确诊病例,广州新增25例本土确诊病例多少】2026-04-14
  • 就去gan(就去网)2026-04-14

© 2026 浩特网 京ICP备1111040123号-1